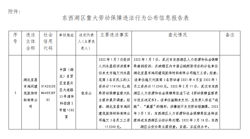
根据《重大劳动保障违法行为社会公布办法》(人社部令第29号)、《武汉市公共信用信息管理办法》(武汉市政府令272号)、《武汉市重大劳动保障违法行为社会公布暂行办法》相关规定,东西湖区人社局向社会公布2022年二季度1件重大劳动保障违法行为。

根据《重大劳动保障违法行为社会公布办法》(人社部令第29号)、《武汉市公共信用信息管理办法》(武汉市政府令272号)、《武汉市重大劳动保障违法行为社会公布暂行办法》相关规定,东西湖区人社局向社会公布2022年二季度1件重大劳动保障违法行为。

扫码查看手机版
关联 文章
关联附件