东教[2016]20号
东西湖区2016年义务教育阶段新生入学实施方案
全区义务教育学校(含民办):
为贯彻执行《教育部办公厅关于做好2016年城市义务教育招生入学工作的通知》(教基一厅〔2016〕1号)、《武汉市教育局关于进一步规范2016年义务教育阶段新生入学管理工作的通知》(武教基〔2016〕16号)、《市教育局关于进一步做好农民工随迁子女入学工作的通知》等文件精神,进一步规范2016年义务教育阶段新生入学管理,结合我区实际,特制定本方案:
一、基本原则
(一)以推进义务教育均衡发展、办好每一所学校为目标,以构建面向每一位适龄儿童少年的教育服务体系、切实维护中小学生的合法权益、规范办学行为为原则,依法实施义务教育阶段学校新生入学工作。
(二)根据生源、学校分布等实际情况,确定新生入学计划、划定学校服务范围,在规定时间内完成新生入学工作,确保辖区内符合入学条件的适龄学生都有相应的学位。
(三)强化服务意识,利用现代信息技术实施新生入学工作管理,切实贯彻公办学校相对就近入学原则,严禁义务教育阶段学校在入学计划、分配名单之外自行招收学生。
(四)坚持义务教育阶段招生公开、公平、公正原则。建立健全新生入学工作的公示制度、告知制度、诚信制度和社会监督制度。加强教育行政部门、中小学校和家庭、社会之间的沟通交流。
(五)坚持义务教育阶段新生入学工作的统筹监管与专项督查相结合原则。确保措施到位、责任到人,确保义务教育阶段新生入学工作规范、有序、高效进行。
(六)严格执行《中小学生学籍管理办法》第六条“籍随人走”的要求,确保学籍数据真实。
二、组织机构
为加强对新生入学工作的组织领导,成立东西湖区义务教育阶段新生入学工作领导小组。
组 长: 钱家明
副组长: 潘运安
成 员: 徐全斌 张俊 易建桥
领导小组下设办公室,徐全斌任主任,办公室设在区教育局基础教育科,具体协调全区新生入学工作。联系人:易建桥 电话:83893453
三、新生入学工作
严格实行义务教育入学通知书制度,切实体现政府行为,强化政府责任。区教育局在区人民政府领导下,根据人口分布及学校布局状况,在确保公平、相对就近入学的前提下,认真做好《义务教育入学通知书》(以下简称《通知书》)的宣传、发放工作。
(一)幼升小登记、分配
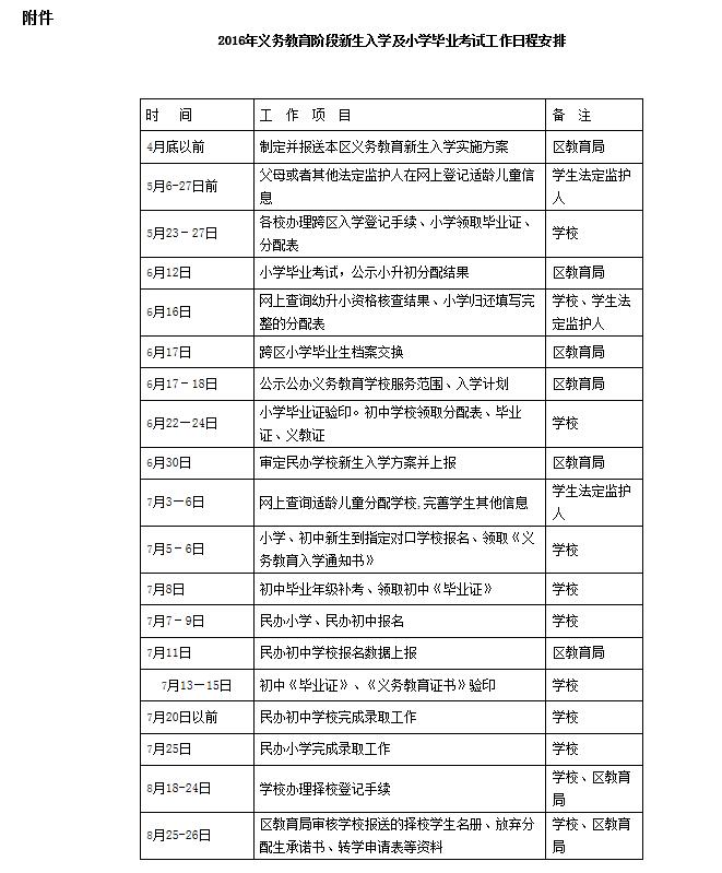
根据《义务教育法》中“适龄儿童、少年免试入学。地方各级人民政府应当保障适龄儿童、少年在户籍所在地学校就近入学”、“凡年满六周岁的儿童其父母或者其他法定监护人应当送其入学接受并完成义务教育”的规定(周岁的计算以每年的8月31日为统计时限),父母或者其他法定监护人于5月6—27日,在《东西湖区小学新生入学服务系统》中登记适龄儿童信息。
空户、搭户及集体户等“人户分离”的不作为对口入学的依据,由区教育局统筹安排入学;特殊情况由区教育局组织有关部门甄别认定后处理。
对因旧城改造、拆迁过渡或其他特殊原因造成人户分离的,父母或者其他法定监护人可提供拆迁合同、房产证等材料,由区教育局统筹安排其入学。
根据国务院《居住证暂行条例》的规定,父母或者其他法定监护人拥有东西湖区房产或持有东西湖区《居住证》的学生,可于5月6—27日,在《东西湖区小学新生入学服务系统》中登记,由区教育局统筹安排入学,并纳入《通知书》发放范围。非东西湖区户籍,父母或者其他法定监护人无东西湖区房产、《居住证》应回户籍所在地登记入学。
因疾病、伤残需缓学或因丧能需免于接受义务教育的适龄儿童、少年,由其家长或监护人提出申请,附区级以上医院出具的诊断证明,报户籍所在地街(乡、镇)政府或区教育局批准后,发给缓学或免学证书。
符合入学条件的6-14周岁三类残疾儿童、少年,区教育局将其安排在普通学校,随班就读。
常青花园社区内中小学校均属市教育局直辖管理,一年级新生不属于东西湖区登记范围。
《东西湖区小学新生入学服务系统》
(二)相对就近划定学校服务范围
区教育局根据辖区内适龄学生人数、学校分布、所在学区、学校规模、交通状况、社区单元等因素,合理安排学校入学计划。于6月17-18日向社会公示每一所义务教育公办学校的服务范围。
(三)新生入学报到
父母或者其他法定监护人必须在《通知书》规定的时间内,送子女到指定学校入学报到,学校不得以任何理由拒收。
2016年义务教育小学、初中新生入学报到时间均为7月5-6日。
(四)择校生认定
择校生的认定以《通知书》为准,学生实际就读学校与《通知书》指定学校不一致的为择校生,择校生不得享受优质高中到校指标,即不得享受 “分配生”资格。凡择校入学的学生,在入学前必须与所择学校签订《择校入学自愿放弃“分配生”资格承诺书》。到民办学校就读的学生不是择校生。
四、民办学校招生工作
(一)民办学校招生的基本原则
坚持义务教育“政府通知入学在先,民办学校招生在后”的基本原则。
(二)民办学校招生入学办法
1.凡有意选择民办学校上学的学生,必须先持《通知书》到分配有公办学校报到,办理有关手续。
2.民办学校不得设置其它报名资格条件限制。
全市民办小学、初中报名时间统一为7月7-9日,民办初中实行网上报名,民办小学直接到学校报名。
3. 民办初中于7月20日前、民办小学原则上于7月25日前完成新生入学录取工作。
(三)加强民办学校新生入学管理
1.民办学校要根据市、区教育局关于民办学校新生入学政策,制订本校新生入学方案。其方案须报区教育局审定后方可实施。区教育局于6月30日前报市教育局基础教育处备案。
2.区教育局根据民办学校的办学行为、校舍条件、教育教学设施设备和后勤服务设施条件、师资配置等,核准民办学校招生计划,并向社会公示。
3.民办学校要切实加强新生入学工作的管理,认真把好各个环节,严格按程序组织新生入学。
五、小学毕业考试工作
依据《市教育局关于印发全市中小学教育质量综合评价改革实验实施工作方案的通知》精神,做好小学毕业生评价工作。
2016年全市小学毕业考试时间统一为6月12日(星期日)。考试科目为语文、数学两科,每科考试时间均不得超过90分钟,不得增加考试科目。
办理了跨区入学手续的学生仍在原就读学校参加毕业考试。
六、新生学籍管理工作
(一)因户籍变更或其他特殊原因,需跨区入学的小学毕业生,应由父母或者其他法定监护人带户口、房产证等相关材料向学生学籍所在学校提出申请,填写《武汉市城区小学毕业生升学跨区报名登记表》,学校审查同意后,分别到区教育局和跨入区教育局办理跨区手续。
办理了跨区手续的跨入学生,由区教育局按户籍所在地安排到相对就近有学位的初中学校,并发放《通知书》。
办理跨区入学手续时间,全市统一为5月23-27日。
(二)学校要按照“一人一籍、籍随人走”原则,在学生实际到校报到后,使用全国中小学生学籍信息管理系统,做好随迁子女的学籍转接和管理工作。
七、新生入学工作要求
(一)高度重视,强化领导
义务教育阶段新生入学工作政策性强,涉及面广,备受人民群众关注。各校要高度重视,将其作为维护教育公平、促进义务教育均衡发展的具体行动。坚持依法行政,加强组织领导,明确责任,严肃纪律,抓实抓好。
(二)广泛宣传,强化引导
各学校要坚持公平、公正、便民原则,严格执行义务教育新生入学政策规定,做好对社会和家长的政策宣传、引导,主动接受社会监督。要认真贯彻落实省、市关于治理义务教育择校问题的有关精神,严格控制义务教育公办学校择校学生数比例。
(三)严肃纪律,强化管理
义务教育新生入学工作,禁止组织笔试、面试或任何变相形式的考试、考核。
各学校要依法均衡配置校内教育教学资源,均衡编班,不准举行任何名义的新生摸底考试,不能以任何名义分设重点班和非重点班。未经市教育局批准,不得擅自在学校举办实验班。
全区义务教育新生入学工作要切实做到“十不准”:一是不准提前组织报名;二是不准做任何违规宣传;三是不准以考试方式招收新生;四是不准将社会性学科竞赛成绩或社会办学机构的测试结果与新生入学挂钩;五是不准以任何形式擅自承诺接纳新生;六是不准向民办学校推荐新生;七是不准以联合办学的名义违规招生;八是不准超入学计划;九是不准超范围招收学生;十是不准超标准乱收费。
(四)完善制度,强化追责
各学校要加强对义务教育阶段新生入学工作的管理,建立和完善有关工作责任制度,要通过制度建设来体现公开、公平、公正。
对违反新生入学政策和规定的行为,要及时予以纠正;情节严重并造成恶劣影响的,纪检监察部门依法依规追究有关人员的责任。区教育局将对各校义务教育新生入学工作进行专项检查。对管理不力的学校,将通报批评。
(五)做好部队现役军人子女入学优先优惠政策的落实。
本实施方案未尽事宜,由区教育局基础教育科负责解释。
附件:2016年义务教育阶段新生入学及小学毕业考试工作日程安排
武汉市东西湖区教育局
2016年4月28日
