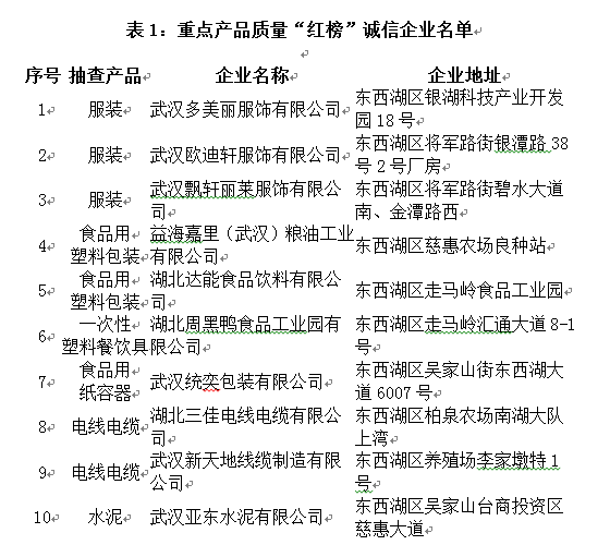
今年,东西湖区质监局以电线电缆、验配眼镜、食品相关产品、建筑材料、纺织服装等产品为重点,大力开展产品质量提升工程,强化企业质量主体责任落实,加强产品质量事中事后监管,企业质量意识、责任意识进一步增强。为加强质量正面引导激励和惩戒失信产品企业,现将2016-2017年上述5类产品企业质量诚信情况名单公布如下:


今年,东西湖区质监局以电线电缆、验配眼镜、食品相关产品、建筑材料、纺织服装等产品为重点,大力开展产品质量提升工程,强化企业质量主体责任落实,加强产品质量事中事后监管,企业质量意识、责任意识进一步增强。为加强质量正面引导激励和惩戒失信产品企业,现将2016-2017年上述5类产品企业质量诚信情况名单公布如下:


扫码查看手机版
关联 文章
关联附件