各区人民政府,市人民政府各部门:
《武汉市金融工作三年行动方案(2022—2024年)》已经市人民政府同意,现印发给你们,请认真组织实施。
武汉市人民政府办公厅
2022年7月6日
武汉市金融工作三年行动方案
(2022—2024年)
为推动武汉金融业高质量发展,更好发挥金融对全市经济社会发展的支撑保障作用,根据我市金融业发展“十四五”规划和打造区域金融中心实施方案,特制订本方案。
一、总体要求
(一)基本思路
聚焦区域金融中心建设,提高金融意识,完善金融体制机制,推动金融规模再上台阶,引导金融机构增强实力,推进金融创新取得新突破,促进金融生态环境持续优化,坚决守住不发生区域性系统性金融风险底线。
(二)主要目标
1.总体目标。到2024年,围绕服务实体经济、防控金融风险、深化金融改革三大任务,进一步增强各区、各部门和单位的金融意识;建强金融工作干部队伍,充实金融工作力量,提高金融工作水平;加大金融招商引资力度,不断丰富金融业态和市场主体;力争完成各项金融指标,推动金融市场规模再上台阶。
2.具体指标。根据2021年目标完成情况,结合2022年绩效目标,制定三年主要指标如下:


二、主要任务
(一)持续做大金融市场总体规模
1.做大金融总量,提高存贷款及金融业增加值。扩大再贷款再贴现规模,推动碳减排支持工具和煤炭清洁高效利用专项再贷款有效落地,合理增加我市地方法人银行信贷规模、专项信贷规模,积极争取在汉银行总行、区域总部在贷款额度、定价方面给予我市支持。推动各类金融机构信贷持续稳定增长,确保信贷增速对我市经济社会发展形成有力支撑。
2.加大招商引资力度,持续增加金融机构数量。大力引进银行、证券、保险、资管、信托、汽车金融、全国性金融后台中心等机构。支持金融产业集聚区发挥特色优势,引导金融机构支持长江新区建设,提升金融产业发展水平,力争全市每年新增总部、区域总部金融机构不少于5家。
3.加强政银企对接,持续提升贷款规模。定期发布更新重大项目清单,建立重大项目信息对接机制,建立全市重大项目信息沟通平台。依法为企业和重大项目落实土地、规划、环评等贷款审批手续,协调资本金到位,帮助项目达到提款用信条件,努力提高信贷授信转化率。以产业链为核心开展上下游企业融资对接活动,各中心城区、新城区每季度开展融资对接活动不少于1场,东湖高新区、武汉经开区、临空港开发区不少于2场。
(二)持续提升直接融资比重
1.提升全方位服务水平,推动企业上市融资。夯实企业上市工作基础,强化企业上市责任共同体意识,加强上市工作力量,建立企业上市专家咨询委员会。做大做优企业上市后备资源库,加强与证监会、证券交易所、中介机构联系,发挥上海证券交易所中部基地、深圳证券交易所湖北基地作用,强化上市后备梯队建设。提高企业规范水平,加强企业上市宣传和辅导,畅通“绿色通道”。落实上市奖励政策,支持上市公司提高质量。
2.构建多层次资本市场,做大直接融资规模。鼓励企业合理运用首次公开募股(IPO)、新三板挂牌、资本市场再融资、公司债、企业债、非金融企业债务融资工具等扩大直接融资。支持企业在武汉股权交易中心挂牌融资。
3.着力发展私募投资基金,拓宽企业股权融资渠道。制订全市加快发展股权投资工作方案,出台吸引股权投资机构在汉聚集发展的专项支持政策。强化财政资金和国有资本放大引导作用,支持国有股权投资机构出资参与设立和管理天使基金、创业基金、产业基金,培育、引进优质股权投资机构,壮大风投创投规模。
(三)持续推进金融创新发展
1.促进金融与科技融合发展。推动东湖高新区申报创建国家科创金融改革试验区,筹备设立光谷银行。推广科技信贷创新产品,持续扩大试点银行“投贷联动”规模。加快东湖科技保险创新示范区建设,筹建东湖保险公司,推进东湖科技保险创新发展促进中心实体运作,加快东湖科技创新风险管理实验室、信息综合服务平台建设,推动知识产权保险、科技成果转化费用损失保险等突破性创新产品落地。发展数字经济,积极引进、设立金融科技企业,推动我市获批数字人民币应用试点城市。争取在武汉股权托管交易中心开展创新试点,探索设立二手基金。优化武汉市企业融资对接平台(以下简称“汉融通”)功能,上线创业担保贷款等创新专区,与行业主管部门联合建设特色专区。
2.建设全国碳金融中心。建立健全武汉市碳金融发展组织体系。持续深化碳交易市场建设,配合完善全国碳排放权注册登记结算系统,推动成立武汉碳清算所。积极开发与碳排放权相关的金融创新产品和服务。推动建立绿色企业、绿色项目认证标准。加快培育各类碳金融组织,引进和发展碳资产管理、碳信用评级、碳核算核查等中介服务机构。支持武昌区打造碳金融集聚示范区、开展气候投融资试点,支持江汉区、武昌区建设绿色金融创新试点。推进“汉融通”设立绿色金融服务专区。在全市绿色低碳循环发展中充分发挥金融服务功能,打造以碳金融为特色的国家绿色金融改革试验区。
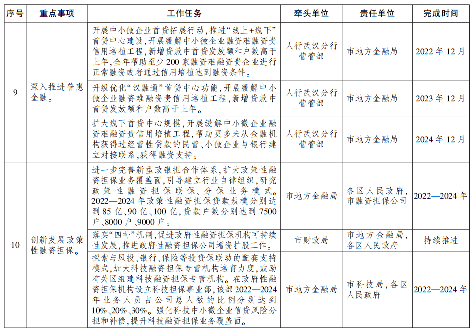
3.深入推进普惠金融。开展中小微企业首贷拓展行动,推进“线上+线下”首贷中心建设,确保新增贷款中首贷占比逐年提升,首贷户数逐年增加。持续开展缓解中小微企业融资难融资贵信用培植工程,每年帮助至少200家融资难融资贵企业正常融资或者通过信用培植达到融资条件。
4.创新发展政策性融资担保。进一步完善新型政银担合作体系,扩大政策性融资担保业务覆盖面,引导建立行业自律组织,研究政策性融资担保联保、分保业务模式。落实“四补”机制,促进政府性融资担保机构可持续性发展。探索与风投、银行、保险等投、贷、保联动的配套支持模式,加大科技融资担保专营机构培育力度,鼓励有关区组建科技融资担保专营机构,强化科技中小微企业信贷风险分担和补偿,提升科技融资担保业务覆盖面。
(四)持续做好金融风险防范化解工作
1.建立和完善地方金融监管责任体系。贯彻落实《防范和处置非法集资条例》(国务院令第73号)、《湖北省地方金融条例》,建立市、区地方金融监管责任体系,依法依规履行地方金融监管职责。充实稳定工作队伍,以区为主体做好监测预警、分类处置、属地稳控等各项工作。
2.进一步清理规范地方金融组织。加强地方金融组织统计监测工作,加大融资租赁失联、空壳、僵尸企业出清力度,推动融资租赁公司、商业保理公司名单制管理。加强小贷公司、典当行、融资担保公司分级管理。探索多部门联合监管机制出清无证经营地方金融组织。
3.管控地方法人金融机构风险。提高法人金融机构内控水平,加快法人银行上市步伐。督促法人金融机构按照监管部门意见整改,并及时报告整改情况。督促法人金融机构加强与媒体、公众的沟通。
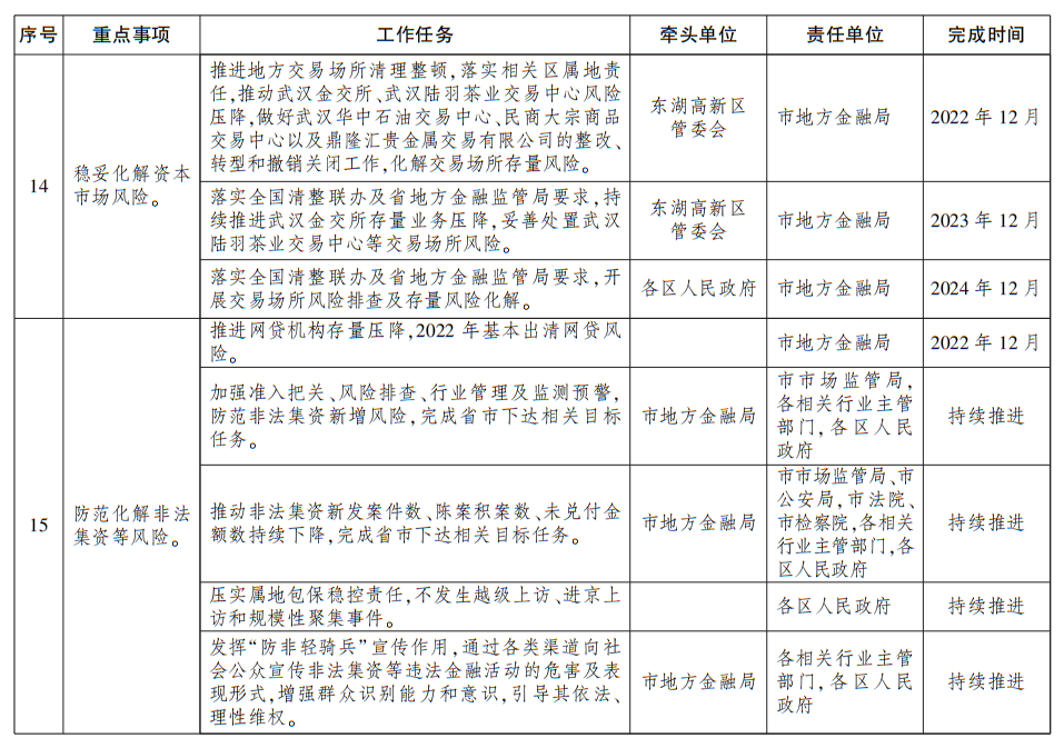
4.稳妥化解资本市场风险。加强与监管部门的沟通汇报,掌握上市公司、私募基金、交易场所风险情况,并及时通报相关区和行业主管部门。建立市区一体,以区为主的风险处置工作机制。压实风险企业主体责任,落实企业法人及大股东自救责任。建立私募基金台帐,开展私募投资基金风险排查及防范处置工作。推进地方交易场所清理整顿。推进纳入清理整顿范围的地方交易场所整改、转型和撤销关闭。落实相关区属地责任,化解地方交易场所存量风险。
5.防范化解非法集资等风险。推进网贷机构存量压降,2022年基本出清网贷风险。加强准入把关、风险排查、行业管理及监测预警,防范非法集资新增风险。推动非法集资新发案件数、陈案积案数、未兑付金额数持续下降。压实属地包保稳控责任。发挥“防非轻骑兵”宣传作用。
三、保障措施
(一)强化组织领导。各区、各相关部门和单位要切实加强对金融工作的组织领导,按照本方案要求,制订具体工作方案,明确路线图、时间表,强化责任,推动各项工作任务落实落地。巩固市防范化解金融风险攻坚战指挥部工作机制,健全优化全市防范化解金融风险的领导指挥体系,切实防范金融风险。
(二)强化人才保障。设立武汉金融专家咨询委员会以及覆盖各金融子类别的专家人才库,加强与国内外高端金融智库、研究机构合作,围绕区域金融中心建设、金融业高质量发展等开展高水平研究服务与决策咨询。选派在汉金融监管部门、金融机构优秀干部到市地方金融局、各区锻炼,加强金融领域干部教育培训。
(三)强化考核督导。健全完善主要金融指标考核体系,及时全面统计我市金融运行核心指标,按月开展金融运行形势分析及研判。探索建立科技金融、绿色金融、普惠金融、重点产业链金融等领域专项统计分析体系。围绕金融工作目标任务,清单化、项目化明确各相关责任单位年度目标和工作任务,定期通报工作进度,强化督导考核,推动各项工作按计划落实。
附件:武汉市金融工作三年行动方案(2022—2024年)任务分解表












