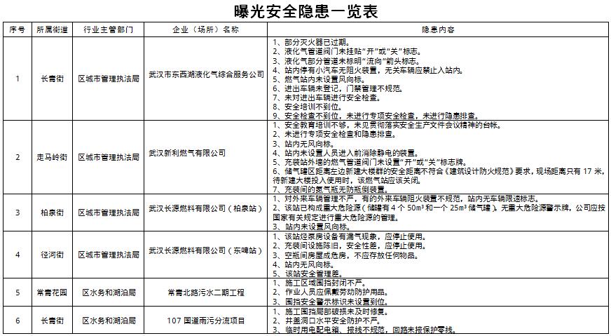
为了进一步深化“安全生产月”和“安全生产万里行”活动,在全区范围内突出“防风险、除隐患、遏事故”主题,6月份我区开展了建筑施工安全专项整治活动。区安委会办公室组织专家对部分企业进行了抽查检查,发现了一批安全隐患。
现将抽查检查发现的隐患及市、区挂牌督办的重大隐患曝光。各街道办事处、相关部门要履行属地管理、部门监管职责,督促企业落实安全生产主体责任,及时进行安全隐患整改。
监督电话: 83080375
附:曝光安全隐患一览表
市、区挂牌督办重大火灾隐患一览表


东西湖区安全生产委员会办公室
2019年7月15日